Virtual Therapeutics
Turning a VR meditation app into a scalable, revenue-generating program
⏵ Shifted company from research project to revenue-generating program
⏵ Scaled from one-off 30-patient pilots to 600+ real patients in 18 months
⏵ 97% independent setup success rate (most had never used VR before)

Role
Service design, product strategy
Collaborators
Operations, engineering, clinical stakeholders
Timeline
2021 – 2022
Context
Virtual Therapeutics has a VR meditation app that has shown a reduction in stress in clinical research studies
Virtual Therapeutics had run successful clinical research pilots proving their VR meditation app reduces stress and anxiety when used regularly for 4 weeks.
I designed an end-to-end clinical program that transformed a validated prototype into a deployable program that generates revenue.
How might we get the product into patients’ hands?

Problem
The product had limited reach due to logistical, physical and population barriers
No Revenue
Pilots provided only a fixed stipend
At-Risk Patients
Patients were experiencing mental health symptoms
Labor Intensive
Pilots required extensive planning and separate IRBs
VR Friction
Most patients were not familiar with VR hardware
Slow User Growth
Recruiting even a small group could take several months
Social Distancing
In-person recruiting and onboarding was not available
Solution
Create a program that lets patients receive a headset and start meditating from home
As someone who hasn’t used VR before, I should be able to easily setup and use the headset so that I can focus on learning meditation and feeling better.
As someone with mental health issues, I want to feel supported and not burdened by the program, so that I spend time meditating and relaxing rather than stressing.
As a business, we want our users to have easy access to helpful therapeutics while still making sure that we can serve the most number of users and generate revenue
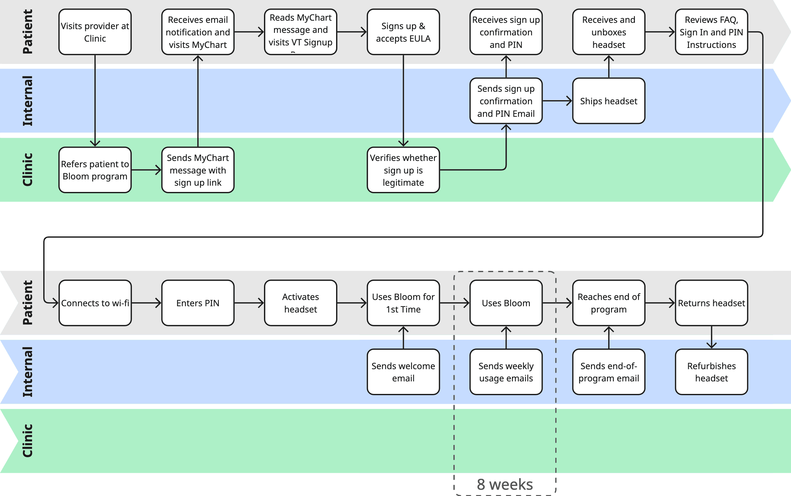
Process
Built an ideal program flow, identified pain points and then worked backwards to achieve it

Design Decision
Simplified onboarding to reassure first-time VR users
Most hardware/IoT devices require users to download a mobile app, create an account and go through several setup steps before they can use the device.
Since we were working with a vulnerable population that simply wanted to feel better, we pared the setup down to two simple steps.
This decision also reduced the workload for engineering since they did not have to build a mobile app.
97%
patients able to set up the headset independently
Typical setup for smart devices
Receive and unbox device
Download app
Create account
Grant permissions
Scan network for devices
Connect to device
Wait for device to connect to wi-fi
Simplified setup for VR headset
Receive and unbox device
Connect to wi-fi
Activate headset with PIN
Design Decision
Provided support materials at relevant steps to instill confidence in the patient
To prevent users from dropping off at any point during the onboarding process, I tried to anticipate any frustrations they might encounter.
Then I designed timely interventions that would swoop in and save the day.
62%
increase in average meditation sessions per week per patient (2.9 to 4.7)
Anticipated Frustration
Patient loses excitement while waiting for headset to be delivered
Intervention
Send tracking update email with a what-to-expect video
Anticipated Frustration
Patient can’t figure out how to hold the Meta Quest Touch Controller
Intervention
Add an illustration to the Quick Setup Guide showing how to hold the controller
Add a physical tag to the controller with labels explaining how to hold it
Anticipated Frustration
Patient cannot find their headset activation PIN
Intervention
Create a webpage where they can easily retrieve their PIN, rather than waiting for help via email
Anticipated Frustration
Patient gets bored after a few sessions and stops using the headset
Intervention
Send weekly email progress reports with educational content about benefits of meditation to keep patient motivated
Design Decision
Removed friction for patients and the business to make the program scalable and sustainable
VR headsets aren’t exactly cheap. So while it would have been ideal for each patient to have access to the program for as long as they liked, from a business perspective, we needed to reuse the headsets to maximize the revenue per headset.
I made sure this aspect of the program was clear and reinforced throughout the user journey.
$3360
revenue generated per headset per year ($800 per deployment × 4.2 deployments per year)
Mention headset return during sign up and onboarding
Include return label in the headset box
Send a reminder email at the end of the program

Design Artifacts
I designed multiple components that were required to come together to make the program work

Patient-facing website to learn about and sign up for the program

Clinician-facing web app to verify patients who have signed up

Internal web app to track new signups and enable quick, error-free shipping of VR headsets

Patient-facing print & digital materials to support onboarding, usage and troubleshooting
Outcomes
Enabled frustration-free sign up for over 600 patients and started generating revenue for the business
97%
patients able to set up the headset independently
62%
increase in average meditation sessions per week per patient (2.9 to 4.7)
$3360
revenue generated per headset per year
Patients
✔︎ Learn meditation and build a daily habit
✔︎ Measurable reduction in stress and anxiety
✔︎ Improved sleep per patient reports
Clinical Partner
✔︎ Patient symptoms alleviated while waiting for provider availability
✔︎ Lower cost than hiring during COVID/provider shortage
✔︎ Less strain on current providers, able to focus on high-priority cases
Virtual Therapeutics
✔︎ Converted pilot to revenue-generating service model
✔︎ Ongoing, scalable service launched at clinic
✔︎ Proof-of-concept for expanding to other clinics
Challenge
Orchestrating several cross-functional teams to ensure all pieces come together smoothly
User Experience
Operations
Provider referral workflows • Patient eligibility • Outcome reporting • Data privacy
Marketing
Packaging • Quick start guide • Emails • Website
Fulfillment
Headset prep • Shipping costs • Inventory tracking • Refurbishment • Turnaround times
Customer Support
Setup assistance • Troubleshooting • Hardware returns • Support agent scripts • Collecting and analyzing feedback
Engineering
PIN authentication • Usage tracking • Support triggers • Sign up website • Emails • Internal patient tracking tool
Documentation
Content • Design decisions • Mockups • Service blueprint
What I Excelled At
Connecting multiple pieces to design a holistic service that extends beyond screens
In a large, complex project like this, there were many different things to manage and a short period of time to do them in. From security, data privacy and complying with HIPAA, to engineering resources and timelines, every aspect had to be carefully balanced.
There were many times I had to make a tough decision and trade-off visuals or usability in favor of security or engineering capacity.
An example of this was with obscuring patient names in the web tools, which made it slower for the users of the tools, but ensured that patient information would not be compromised.
Virtual Therapeutics
Turning a VR meditation app into a scalable, revenue-generating program
⏵ Shifted company from research project to revenue-generating program
⏵ Scaled from one-off 30-patient pilots to 600+ real patients in 18 months
⏵ 97% independent setup success rate (most had never used VR before)

Role
Service design, product strategy
Collaborators
Operations, engineering, clinical stakeholders
Timeline
2021 – 2022
Context
Virtual Therapeutics has a VR meditation app that has shown a reduction in stress in clinical research studies
How might we get the product into patients’ hands?

Problem
The product had limited reach due to logistical, physical and population barriers
No Revenue
Labor Intensive
Slow User Growth
At-Risk Patients
VR Friction
Social Distancing
Solution
Create a program that lets patients receive a headset and start meditating from home
As someone who hasn’t used VR before, I should be able to easily setup and use the headset so that I can focus on learning meditation and feeling better.
As someone with mental health issues, I want to feel supported and not burdened by the program, so that I spend time meditating and relaxing rather than stressing.
As a business, we want our users to have easy access to helpful therapeutics while still making sure that we can serve the most number of users and generate revenue
Process
Built an ideal program flow, identified pain points and then worked backwards to achieve it

Design Decision
Simplified onboarding to reassure first-time VR users
Most hardware/IoT devices require users to download a mobile app, create an account and go through several setup steps before they can use the device.
Since we were working with a vulnerable population that simply wanted to feel better, we pared the setup down to two simple steps.
This decision also reduced the workload for engineering since they did not have to build a mobile app.
97%
patients able to set up the headset independently
Typical setup for smart devices
Receive and unbox device
Download app
Create account
Grant permissions
Scan network for devices
Connect to device
Wait for device to connect to wi-fi
Simplified setup for VR headset
Receive and unbox device
Connect to wi-fi
Activate headset with PIN
Design Decision
Provided support materials at relevant steps to instill confidence in the patient
To prevent users from dropping off at any point during the onboarding process, I tried to anticipate any frustrations they might encounter.
Then I designed timely interventions that would swoop in and save the day.
62%
increase in average meditation sessions per week per patient (2.9 to 4.7)
Anticipated Frustration
Patient loses excitement while waiting for headset to be delivered
Intervention
Send tracking update email with a what-to-expect video
Anticipated Frustration
Patient can’t figure out how to hold the Meta Quest Touch Controller
Intervention
Add an illustration to the Quick Setup Guide showing how to hold the controller
Add a physical tag to the controller with labels explaining how to hold it
Anticipated Frustration
Patient cannot find their headset activation PIN
Intervention
Create a webpage where they can easily retrieve their PIN, rather than waiting for help via email
Anticipated Frustration
Patient gets bored after a few sessions and stops using the headset
Intervention
Send weekly email progress reports with educational content about benefits of meditation to keep patient motivated
Design Decision
Removed friction for patients and the business to make the program scalable and sustainable
VR headsets aren’t exactly cheap. So while it would have been ideal for each patient to have access to the program for as long as they liked, from a business perspective, we needed to reuse the headsets to maximize the revenue per headset.
I made sure this aspect of the program was clear and reinforced throughout the user journey.
$3360
revenue generated per headset per year ($800 per deployment × 4.2 deployments per year)
Mention headset return during sign up and onboarding
Include return label in the headset box
Send a reminder email at the end of the program

Design Artifacts
I designed multiple components that were required to come together to make the program work

Patient-facing website to learn about and sign up for the program

Clinician-facing web app to verify patients who have signed up

Internal web app to track new signups and enable quick, error-free shipping of VR headsets

Patient-facing print & digital materials to support onboarding, usage and troubleshooting
Outcomes
Enabled frustration-free sign up for over 600 patients and started generating revenue for the business
97%
patients able to set up the headset independently
62%
increase in average meditation sessions per week per patient (2.9 to 4.7)
$3360
revenue generated per headset per year
Patients
✔︎ Learn meditation and build a daily habit
✔︎ Measurable reduction in stress and anxiety
✔︎ Improved sleep per patient reports
Clinical Partner
✔︎ Patient symptoms alleviated while waiting for provider availability
✔︎ Lower cost than hiring during COVID/provider shortage
✔︎ Less strain on current providers, able to focus on high-priority cases
Virtual Therapeutics
✔︎ Converted pilot to revenue-generating service model
✔︎ Ongoing, scalable service launched at clinic
✔︎ Proof-of-concept for expanding to other clinics
Challenge
Orchestrating several cross-functional teams to ensure all pieces come together smoothly
User Experience
Operations
Provider referral workflows • Patient eligibility • Outcome reporting • Data privacy
Engineering
PIN authentication • Usage tracking • Support triggers • Sign up website • Emails • Internal patient tracking tool
Customer Support
Setup assistance • Troubleshooting • Hardware returns • Support agent scripts • Collecting and analyzing feedback
Fulfillment
Headset prep • Shipping costs • Inventory tracking • Refurbishment • Turnaround times
Marketing
Packaging • Quick start guide • Emails • Website
Documentation
Content • Design decisions • Mockups • Service blueprint
What I Excelled At
Connecting multiple pieces to design a holistic service that extends beyond screens
In a large, complex project like this, there were many different things to manage and a short period of time to do them in. From security, data privacy and complying with HIPAA, to engineering resources and timelines, every aspect had to be carefully balanced.
There were many times I had to make a tough decision and trade-off visuals or usability in favor of security or engineering capacity.
An example of this was with obscuring patient names in the web tools, which made it slower for the users of the tools, but ensured that patient information would not be compromised.
Psst…my portfolio is way cooler when viewed on desktop. Case studies on mobile are shortened.
Psst…my portfolio is way cooler when viewed on desktop. Case studies on mobile are shortened.
Seattle
❖
Open to full-time roles
❖
8+ years of experience
❖
VR, Health & Finance
❖
Enterprise & B2B
❖
Let’s connect!
If you’re curious about how we can work together, please reach out and let's set up a chat!
2026 ❖ Built in Framer
Seattle
❖
Open to full-time roles
❖
8+ years of experience
❖
VR, Health & Finance
❖
Enterprise & B2B
❖
Let’s connect!
If you’re curious about how we can work together, please reach out and let's set up a chat!
2026 ❖ Built in Framer